• Incorporando
    comunidades a la
    SOCIEDAD DEL
    CONOCIMIENTO.

  • GUIAMOS
    a nuestros clientes
    en el mundo de las
    tecnologías
    de la información.

  • HACEMOS SOFTWARE A LA MEDIDA,
    para el crecimiento de su negocio.

    No importa el tamaño, lo
    TRASCENDENTAL es el OBJETIVO.

  • SISTEMAS DE INFORMACIÓN
    orientados a procesos de negocio.

  • TRASLADAMOS CONOCIMIENTO
    para mejorar la calidad de vida.

  • AYUDAMOS a
    CREAR CAPITAL
    ESTRUCTURAL

  • APRENDA con nosotros

    Saber más...

integra a un grupo de profesionales de las Tecnologías de la Información y Comunicación y la Ingeniería, que trabajamos juntos aplicando nuestro conocimiento y experiencia en diversos proyectos desde el año 1994.

Somos expertos en el desarrollo de proyectos de Tecnologías de la Información y Comunicación (TIC), ingeniería de procesos de información, desarrollo de sistemas de información a medida y capacitación en el desarrollo de aplicaciones web basados en la plataforma Java EE (Java Enterprise Edition -hoy JakartaEE-).

Nos enfocamos en enseñar a nuestros clientes a aplicar y aprovechar metodologías y tecnologías que les permitan alcanzar sus objetivos de manera sencilla, rápida y bajo un estricto control. Los motivamos a reinventar sus procesos, modernizarlos y sistematizarlos para crear ventajas competitivas e innovar en sus formas de trabajo.

El uso de la tecnología, la innovación y la modernización son estrategias constantes en nuestro trabajo. Con el uso inteligente de la tecnología y la aplicación del conocimiento, contribuimos a resolver los desafíos que enfrentan nuestros clientes.

Misión

Ser guías para nuestros clientes en el ámbito de las Tecnologías de la Información y la Comunicación (TIC), proporcionándoles servicios de alta calidad y conocimientos valiosos que faciliten su integración en la Sociedad de la Información y del Conocimiento. De esta manera, se convierten en actores activos que se benefician de la nueva economía y alcanzan su pleno desarrollo.

Visión

Ser reconocidos como miembros activos y comprometidos en la construcción de una Sociedad de la Información y del Conocimiento, centrada en la persona, integradora, equitativa, igualitaria y orientada al desarrollo. En esta sociedad, las personas, comunidades y pueblos pueden acceder, consultar, aprovechar y comunicar información y conocimiento, aumentando sus posibilidades de entendimiento, desarrollo y mejorando su calidad de vida.

Valores

Las personas que colaboramos en Inftel declaramos nuestro compromiso con los valores que se enuncian a continuación y que rigen nuestra conducta personal y profesional, tanto ante nuestros clientes como ante la sociedad en general.

Honestidad: Para nosotros, ser honestos implica decir siempre la verdad y actuar de manera recta y transparente. Creemos que cuando se trabaja entre personas honestas, cualquier proyecto puede llevarse a cabo con éxito.

Es unirnos verdaderamente y colaborar mutuamente para alcanzar los objetivos de nuestros clientes, haciéndolos y sintiéndolos nuestros. Deseamos fortalecerlos con nuestra experiencia y conocimiento, para que puedan asumir sin temor los más grandes desafíos.

Para nosotros, actuar con diligencia, seriedad y prudencia es fundamental, ya que estamos convencidos de que las cosas deben hacerse bien desde el principio hasta el fin. Solo así se obtiene verdadero provecho y conocimiento. Un trabajo bien hecho y a tiempo es sinónimo de responsabilidad.

Buscamos fomentar en las personas que integran nuestro equipo un sentimiento de apego, fidelidad y respeto hacia las ideas y objetivos de nuestros clientes. De esta manera, logramos un alto sentido de compromiso con ellos, lo que nos permite establecer relaciones a largo plazo basadas en el éxito.

Lo que tenemos en mente, lo hacemos realidad con trabajo. El trabajo es la fuerza que transforma, al igual que nuestras ideas.

Es la fuerza que nos impulsa a llevar a buen término todo aquello que emprendemos, sin importar si es simple o complejo. Los objetivos de nuestros clientes nos motivan y comprometen, por lo que nunca los abandonamos y nos animan a trabajar hasta alcanzar el éxito final.

Es lo que nos impulsa a luchar por lo que vale la pena, a ser consecuentes y asumir nuestros errores, y a defender lo que sabemos que es correcto, aunque nos cueste mucho. La valentía produce personas dignas de respeto y confianza.

Habilidades

Tecnologías Java que usamos

JAXB -Java Architecture for XML Binding- 90%

Sergio Ordóñez López

Consultor TIC's

Sergio Ordóñez López

Consultor TICs/Experto en análisis de procesos

Experto en ingeniería de procesos de información, desarrollo de sistemas con tecnología Java y en la elaboración de proyectos TIC.

Email: sergiool@inftel.com.mx

Santos Zatarain Vera

Consultor / Experto en Java

Santos Zatarain Vera

Consultor / Experto en Java

Soy Ingeniero en Electrónica y Telecomunicaciones, en constante aprendizaje de las TIC. Me he especializado en plataformas como Java Enterprise Edition y software Open Source.

Email: santoszv@inftel.com.mx

Servicios RESTful para facilitar la consulta y procesamiento de datos de uso común en el desarrollo de sistemas de información.

¿Por qué lo creamos?

Durante el desarrollo de diversos proyectos, identificamos que es recurrente la necesidad de integrar catálogos oficiales a los sistemas de información, porque se usan en bases de datos de diferentes contextos: gubernamentales, institucionales o empresariales.

Usos principales:

  • Validación de datos en formularios: En sistemas web o móviles se cargan catálogos de códigos postales, entidades, municipios y localidades para autocompletar direcciones.
  • Integración entre sistemas: Al compartir información entre distintas instituciones, se requiere usar catálogos estandarizados (como los de INEGI o SEPOMEX) para mantener compatibilidad.
  • Geolocalización y mapas: Sistemas GIS (Geographic Information Systems) o aplicaciones como Google Maps los usan para posicionar coordenadas geográficas a partir de direcciones.

Ya no vamos más a colocar en nuestros sistemas las bases completas de códigos postales, entidades, municipios y localidades, las estaremos sincronizando en este sitio y de aquí las explotaremos. Garantizando la normalización y estandarización de estos datos, ya que aunque las instituciones y dependencias responsables de estos datos los disponibilizan bajo esquemas de datos abiertos, no todas ofrecen acceso mediante servicios web estandarizados, lo que dificulta su procesamiento automatizado y la integración eficiente en sistemas externos. Adicionalmente, aquellas entidades que sí proporcionan servicios web suelen modificar las estructuras de datos y los nombres de las propiedades sin mantener una compatibilidad integral ni una gobernanza uniforme sobre los formatos. Esta falta de estandarización y continuidad en los esquemas de datos afecta negativamente la interoperabilidad, ya que los cambios no documentados en las estructuras impiden la integración sostenible y confiable entre plataformas.


Inftel-API | Servicios web para consulta de datos de uso común en el desarrollo de sistemas.

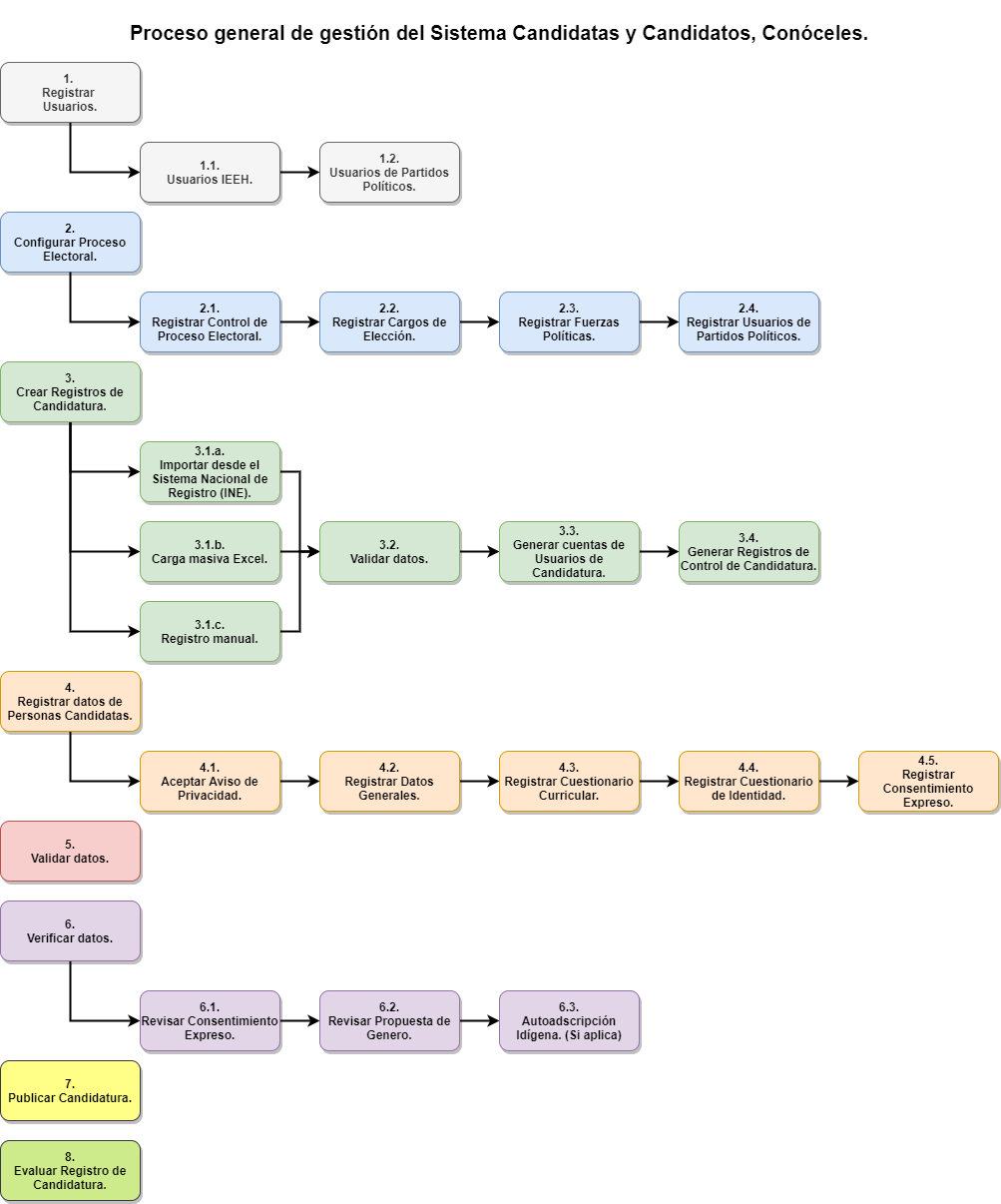
Sistema Candidatas y Candidatos, Conóceles del Instituto Estatal Electoral de Hidalgo

Desarrollamos para el Instituto Estatal Electoral de Hidalgo (IEE) el Sistema Candidatas y Candidatos, Conóceles.

El objetivo del Sistema es facilitar a la ciudadanía el acceso a la información de las personas candidatas que participan a puestos de elección popular en el PEL, maximizar la transparencia en la difusión de las candidaturas, la participación de la población y el voto informado y razonado, a efecto de optimizar la toma de decisiones de la ciudadanía.

Plataforma para la gestión, seguimiento y difusión de los indicadores de avance en el cumplimiento de los Objetivos de Desarrollo Sostenibles (ODS) y Consenso de Montevideo.

Desarrollamos para el Gobierno del Estado de Hidalgo el Sistema Signālis

Signālis es una plataforma informática que permite la gestión de indicadores de diferentes tipos, contextos y alcances, que fue desarrollada para facilitar el seguimiento, difusión, monitoreo y evaluación de la implementación de la Agenda 2030 y el Consenso de Montevideo.

El sistema contempla estas funcionalidades.

  1. Administración de indicadores y objetivos.
  2. Evaluación de indicadores y registros administrativos.
  3. Recolección de datos.
  4. Registro de evidencias.
  5. Padrón de beneficiarios.

Sistema Informático para la atención y protección de Niñas y Adolescentes, Madres y/o Embarazadas.

Desarrollamos para el Consejo Estatal de Población - Hidalgo (COESPO) y el Fondo de Población de Naciones Unidas (UNFPA) un sistema de información web para el registro, control y seguimiento de casos de niñas y adolescentes, madres y/o embarazadas menores de 15 años.

Participan en la Ruta de atención y protección de niñas y adolescentes, madres y/o embarazadas menores de 15 años, varias instituciones que serán usuarios del sistema. Entre ellas:

  • Secretaría Ejecutiva del Sistema Estatal de Protección Integral de Niñas, Niños y Adolescentes del Estado de Hidalgo.
  • Procuraduría de Protección de Niñas, Niños, Adolescentes y la Familia del Estado de Hidalgo.
  • Secretaría de Educación Púbica del Estado de Hidalgo.
  • Secretaría de Salud del Estado de Hidalgo.
  • Procuraduría General de Justicia del Estado de Hidalgo.
  • La Red por los Derechos Sexuales y Reproductivos en México (ddeser).

Registro en el padrón de proveedores del Gobierno del Estado de Hidalgo.

A Sergio Ordóñez López se concedió la ampliación de servicios en el registro 404-16 en el padrón de proveedores de la administración pública estatal, en prestación de servicios de desarrollo de software y licencias de software; e integral de capacitación, consultoría y desarrollo de sistemas de información.

Esto es un logro alcanzado gracias al trabajo realizado y la experiencia adquierida a través del tiempo de nuestro equipo de trabajo.

Aplicación móvil para el registro de consumo de agua en CAPASSAT

Hemos implantado en la Comisión de Agua Potable, Alcantarillado y Saneamiento de San Agustín Tlaxiaca, Hidalgo; una aplicación móvil en el proceso de levantamiento de consumos de agua. Esto agiliza el procesamiento de los datos y reduce la carga de trabajo. Seguiremos innovando, porque es nuestro compromiso.

Smart Chay Query en CAPASSAT

Hemos implementado el servicio de consulta de estados de cuenta de los usuarios de la Comisión de Agua Potable, Alcantarillado y Saneamiento de San Agustín Tlaxiaca, Hidalgo; a través de Facebook Messenger.

Ver...

Comunidad de talento.

Buscamos incorporar a jóvenes en la sociedad del conocimiento, acercando nuestra experiencia a través de pláticas, conferencias, meetups y clases gratuitas sobre tecnología Java especialmente. Pretendemos despertar el interés por la programación.

Más información...

Sistema de información web CAPASSAT.

Ponemos en producción la versión CAPASSAT de nuestro sistema H2O para la gestión de información de organismos de agua potable.

Agradecemos la confianza del Ingeniero Marco Antonio Cruz Alva, Director General de la Comisión de Agua Potable, Alcantarillado y Saneamiento de San Agust[in Tlaxiaca para la implantación del sistema. Así mismo del Licenciado Marco Antonio Cruz Flores por su apoyo y consejo en este proyecto.

Más información...

Facebook libera para producción nuestra Aplicación Smart Chat Query.

Smart Chat Query. Es una plataforma que permite a un usuario de un sistema de información la consulta de datos, mediante comandos simples enviados a través de la interfaz de chat de Facebook, previa identificación y autentificación. Así mismo, enviar desde el sistema, información a usuarios suscritos a este servicio.

Esto es un logro gracias al esfuerzo y la capacidad del Ing. Santos Zatarain Vera.

Más información...

Registro en el padrón de proveedores del Gobierno del Estado de Hidalgo.

A Sergio Ordóñez López es otorgado el registro 404-16 en el padrón de proveedores de la administración pública estatal, en las actividades de capacitación en sistemas computacionales y arrendamiento se servidores de aplicación.

Esto es un logro alcanzado gracias al trabajo realizado y la experiencia adquierida a través del tiempo de nuestro equipo de trabajo.

Se publica la versión 2.0 de CURP and RFC Validators

Santos Zatarain Vera pública la nueva versión de los validadores del Registro Federal de Contribuyentes (RFC) y la Clave Única de Registro de Póblación (CURP). Estos permiten verificar que su estructura sea correcta de acuerdo a las reglas establecidas por el Servicio de Administración Tributaria (SAT) y el Registro Nacional de Población (RENAPO) respectivamente.

Capacitación Java a personal de CAASIM

Curso de Capacitación para el desarrollo de aplicaciones web con tecnología Java a personal de la Comisión de Agua y Alcantarillado de Sistemas Intermunicipales.

Capacitación Java a personal de CAASIM

Curso de Capacitación en Java Enterprise Edition (Modelado de entidades y programación de reglas de negocio) a personal de la Comisión de Agua y Alcantarillado de Sistemas Intermunicipales.

Facturín Business Intelligence

Iniciamos el desarrollo de un sistema que le permite organizar y resguardar sus comprobantes fiscales digitales (CFDIs) de cualquier versión.

El sistema convierte los datos de sus comprobantes en gráficas para el análisis y generar conocimiento para su negocio.

Marca registrada Facturín

Registramos ante el Instituto Mexicano de la Propiedad Industrial la marca Facturin, la cual explotaremos en la venta y renta de software orientado a atender necesidades de operaciones sobre Comprobantes Fiscales Digitales y la información contenida en ellos, pronto les daremos a conocer Facturín Explorer y Facturín Business Intelligence.

Registro de obra (Facturín Explorer)

Logramos el registro en el Instituto Nacional del Derecho de Autor de nuestra segunda obra de software llamado Facturin Explorer, que es una aplicación que sirve para conocer la estructura e información de un Comprobante Fiscal Digital (CFDI) en cualquiera de sus versiones, así como verificar si el sello del emisor es válido.

Registro de obra (Facturín)

Registramos ante en el Instituto Nacional del Derecho de Autor de nuestra primera obra de software llamado Facturin, que es una aplicación para el control y emisión de facturas con código de barras bidimensional.

Se publica la versión 1.0 de CURP and RFC Validators

Santos Zatarain Vera pública los validadores del Registro Federal de Contribuyentes (RFC) y la Clave Única de Registro de Póblación (CURP). Estos permiten verificar que su estructura sea correcta de acuerdo a las reglas establecidas por el Servicio de Administración Tributaria (SAT) y el Registro Nacional de Población (RENAPO) respectivamente.

Implatación del Sistema Tihi

Tihi es la visión de un sistema de información basado en web que da soporte a los procesos de gestión de mercancía entre Artesanías Naturales La Esperanza, S.A. y su agente comercial (Broker) Costar Inc. en China. Tihi esta basado en el análisis y reingeniería de procesos hechos en Costar International Enterprise, Inc. en su oficina en Yiwu, República Popular China.

Es un sistema que aporta un control preciso de los datos que se manejan en las transacciones comerciales entre ambas empresas, volviendo la comunicación ágil y precisa; y aumentando la eficiencia en los resultados que ambas empresas requieren. El personal de ANESA desde México, pueden monitorear el proceso de trabajo -en China- relacionado con la mercancía que solicitan para importar a México.

Tihi significa “caminar rápido” y proviene de la lengua otomí. Buscamos este nombre para dar sentido a lo que buscan ANESA y Costar con el desarrollo e implantación de este sistema. Procesos ágiles -que se mueven con facilidad y soltura-; sin escatimar en la calidad y eficiencia.

Llegamos a China

Artesanías Naturales La Esperanza, S.A. una empresa importadora mexicana con sede en la Ciudad de México y socio de negocios de Costar International Enterprise, Inc. con sede en Yiwu, República Popular de China; nos solicita realizar una reingeniería en sus procesos de negocio de compra y envío de mercancia desde China. Esto con la intención de resolver la problemática en el envío de mercancia y volver el proceso ágil y preciso.

Este trabajo de análisis lo hicimos en 2 etapas en las oficinas de Costar en Yiwu, logrando sentar las bases para el desarrollo de un sistema de información el cual llamamos Tihi -Caminar de prisa en lengua Otomí- y que desarrollamos a finales de 2011.

Proyecto “Migración de Tecnologías de los Sistema de Información” de la Secretaría de Administración del Gobierno del Estado de Hidalgo.

El proyecto consistió en realizar:

  • Upgrade de Sistemas (Programas): Actualización de programas cliente/servidor de Delphi 3 a Delphi 2009.
  • Upgrade de Datos: Actualización de los manejadores de bases de datos a las versiones más recientes disponibles.
  • Migración de módulos Web a tecnología Java: Cambio de plataforma tecnológica de módulos que operan en ambiente Web y que originalmente fueron desarrollados con Pervasive Tango.

Estas actividades se realizaron a los sistemas SIMAFEC, PROGESAM, Suministros Informáticos e Inventarios.

Sistema de control escolar

Desarrollamos su sistema de administración escolar basado en tecnología web, el cual de soporte a los procesos escolares; selección, inscripciones, reinscripciones, registro de calificaciones, asistencias y publicación de calificaciones.

Además de forma paralela desarrollamos la versión inicial del contenido de su sitio web institucional dando inicio a la comunicación vía internet con la comunidad estudiantil, y apoyamos en la implantación de su página en facebook volviéndose en la actualidad la base de comunicación entre la comunidad de la preparatoria.

También colaboramos en la implantación de su plataforma e-learnig la cual es usada como apoyo en alguna de las asignaturas de su plan de estudios.

En línea el sitio web del Real del Monte: realdelmonte.com.mx

El 12 de agosto de 2008 pusimos en linea el sitio realdelmonte.com.mx que se volvió el punto de referencia de los interesados en visitar el Pueblo Mágico del Real del Monte en el estado de Hidalgo.

En el sitio web el visitante encuentra información sobre la historía y la cultura del lugar.

Transferencia de conocimiento

Entre el año 2000 y 2006 contribuimos con ideas a otros proyectos desarrollados en la Universidad.

  • Sistema Institucional de Tutorías.
  • Sistema para el Seguimiento y Vinculación con Egresados.
  • Reingeniería del Sistema Institucional de Control Escolar (SICE) que lo llevó a convertirse en el Sistema Integral de Administración Escolar (SIAE), dónde los servicios web para los estudiantes aparecieron.
  • Sistema de Presupuesto.
  • Sistema de Reservaciones del Centro de Cómputo Académico, entre otros.

Transferencia de conocimiento

Consolidamos la transferencia de conocimiento y tecnología lo que permitió a la UAEH asumir las tareas de desarrollo de sistemas por su cuenta.

Proyecto PRONAD - Administración de personal

En el proyecto PRONAD de ese año se solicitó integrar el Módulo de Administración de Personal al Sistema Integral de Información Administrativa, fue aprobado y ejecutado en 1999. Además se continuo con las mejoras a los módulos desarrollados en los proyectos anteriores, lo que permitió mejorar los procesos.

Proyecto PRONAD - Control Escolar SIIA

Se elaboró para la Dirección de Control Escolar el proyecto "Integración del Módulo de Control Escolar al Sistema Integral de Información Administrativa", también presentado a PRONAD y aprobado para su desarrollo en 1998.

Proyecto PRONAD

Elaboramos de proyectos para el Programa para la Normalización de la Información Administrativa (PRONAD) de la Secretaría de Educación Pública (SEP), lo que permitió obtener recursos para el desarrollo del Sistema Integral de Información Administrativa (SIIA) de la Universidad Autónoma del Estado de Hidalgo.

Implantación del Sistema Integral de Administración Escolar (SICE) de la UAEH

En 1995 implantamos el Sistema Institucional de Control Escolar de la Universidad Autónoma del Estado de Hidalgo (UAEH). Un sistema desarrollado en una plataforma Unix con una herramienta llamada PRO-VI.

Trascendente de este sistema la automatización de la asignación de la carga académica de los alumnos y el inicio de la integración de expedientes electrónico de los alumnos.

Resultados de examen de admisión al instante en la UAEH.

Realizamos la reingeniería del proceso de selección de aspirantes de la Universidad Autónoma del Estado de Hidalgo (UAEH). El objetivo principal era entregar los resultados del examen de selección a licenciatura el mismo día de la aplicación. Esto se logró por primera vez en el proceso de selección del ciclo escolar enero-junio de 1995.

La UAEH fue la primera institución de educación superior en México en entregar los resultados de su examen de ingreso a licenciatura el mismo día de la aplicación del examen y en transparentarlo.

Desarrollo del Sistema Integral de Administración Escolar (SICE) de la UAEH

En 1994 la Universidad Autónoma del Estado de Hidalgo (UAEH) decide incorporar a la informática como una parte esencial de los procesos la Dirección de Control Escolar, por lo que se planteó la necesidad de sistematizar y automatizar los procesos de Selección de Aspirantes, Ingreso (inscripciones), Permanencia (Reinscripciones) y el Egreso.

Fuimos nosotros quienes desarrollamos he implantamos este sistema.

Reingeniería de procesos

Innova es la sección de Inftel dedicada a apoyar la concepción, construcción e implementación de los proyectos de innovación que su empresa necesita para volverse más competitiva y exitosa, basándose en la aplicación y explotación de las Tecnologías de Información y Comunicación (TIC).

Sistemas de información

Si tiene procesos estandarizados, reglas de negocio bien definidas y buenas prácticas implementadas o en mente, puede que solo necesite un sistema de información que apoye y dé soporte a sus procesos. Nosotros lo hacemos a su medida.

Capacitación

Si su organización prefiere hacer las cosas por su cuenta y está abierta al aprendizaje, entonces lo que necesita es capacitación por parte de expertos. Nosotros estamos aquí para eso. Transferimos conocimiento en el desarrollo de sistemas de información web basados en la plataforma Java EE.

Entornos de producción Java

Si necesita poner en producción un servidor de aplicaciones Java, nosotros podemos asesorarle, apoyarle y capacitarle.

Coaching sistemas web

Si su organización tiene un equipo de desarrollo de sistemas que necesita cambiar su paradigma de programación, orientándolo hacia la web, nosotros podemos acompañarlos, instruirlos y entrenarlos para cumplir con ese objetivo.

Facturín BI

Facturín Business Intelligence es un sistema de información en renta basado en web especializado en la explotación de los datos contenidos en Comprobantes Fiscales Digitales (CFD y CFDI), para convertirlos en información útil y ser parte de los insumos del proceso de toma de decisiones de su negocio.

Facturín explorer

Es una aplicación que sirve para conocer la estructura e información de un Comprobante Fiscal Digital (CFDI) en cualquiera de sus versiones, así como verificar si el sello del emisor es válido. Si desea una versión de prueba contáctenos.

Open source

Puede conocer nuestra aportación al open source en
MVN Repository
Dirección
Emiliano Zapata 253, Aquiles Serdán
Pachuca de Soto, Hidalgo; México. C.P. 42034
Teléfonos
Celular: (771) 206 61 23
Correo electrónico

Comunicarnos con usted es lo más importante. ¡Contáctenos ahora!

Es primordial para nosotros conocer sus necesidades y poder servirle, por lo que los mensajes que recibimos los atendemos de inmediato.

Gracias por comunicarse. Seguro le podremos servir.